service tel
0649-84007281
15546092539
时间:2026-04-25 15:30:03
工程类或工程经济类专业对照表

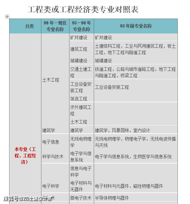
1.本表按教育部现行《普通高等学校本科专业目录新旧专业对照表》体例共涉及“土建类、测绘类、水利类、交通运输类、能源动力类、地矿类、质料类、电气信息类、机械类、治理科学与工程类、生物工程类、化工与制药类、工程力学类”等18类45个专业其中本专业36个相近专业9个。

工程类或工程经济类专业对照表


1.本表按教育部现行《普通高等学校本科专业目录新旧专业对照表》体例共涉及“土建类、测绘类、水利类、交通运输类、能源动力类、地矿类、质料类、电气信息类、机械类、治理科学与工程类、生物工程类、化工与制药类、工程力学类”等18类45个专业其中本专业36个相近专业9个


本文来源:米乐M6-www.leshangtv.com